In a financial world where transparency often means exposure, DUSK Network is pioneering a path where privacy and compliance aren't just compatible—they're mutually reinforcing.

Imagine walking into a bank where every transaction you've ever made is displayed on the wall for other customers to see. That's the reality of traditional blockchains—complete transparency means complete exposure of your financial life. DUSK Network is rewriting this reality by creating a financial ecosystem where privacy isn't about hiding, but about freedom. As one of the founding members of the Leading Privacy Alliance, their motto captures the essence of this shift: "Privacy is not about hiding, it is about freedom".

The Education Gap: Why Privacy Matters More Than You Think

Most people in crypto understand blockchain's transparency benefits but underestimate its privacy costs. Consider this: if someone obtains your traditional bank account number, they gain limited information. But if they get your wallet address on a transparent blockchain, they can trace every transaction you've ever made—every purchase, every transfer, every financial relationship.

This exposure creates real problems:

  • Business strategy leakage: Institutional traders can't execute large orders without signaling their intentions to the entire market

  • Personal security risks: Individuals become targets when their financial positions are publicly visible

  • Regulatory non-compliance: Traditional finance can't operate on fully public ledgers due to privacy laws and competitive concerns

DUSK's Head of Business Development Ryan King illustrates this with a powerful analogy about proving your age. When you show ID to prove you're over 18, you're actually revealing much more than necessary—your exact birth date, address, and more. DUSK's technology allows you to prove you're over 18 without revealing your actual age, representing a fundamental shift in how we think about verification in financial systems.

The Technology: How DUSK Achieves "Private Transparency"

DUSK Network approaches privacy differently from predecessors. Rather than creating optional privacy features, they've built privacy into the protocol's foundation while maintaining essential transparency where required. This is achieved through several key innovations:

Dual Transaction Architecture: DUSK operates with two parallel transaction models:

  • Moonlight: An account-based, transparent system similar to Ethereum for when full auditability is needed

  • Phoenix: A UTXO-based, privacy-enabled model using zero-knowledge proofs to hide transaction details while maintaining validity

This architecture lets applications choose the right balance of transparency and confidentiality for each use case rather than forcing a one-size-fits-all approach.

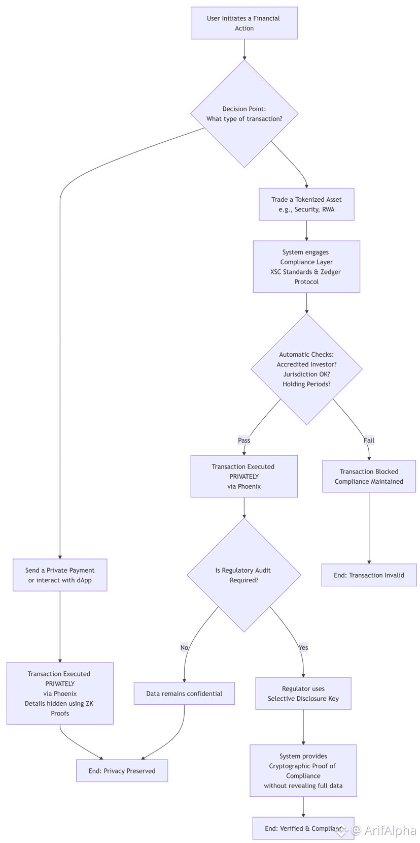
This isn't an either-or choice. The network's Transfer Contract seamlessly routes value between these two models based on the transaction's needs. To visualize how a user or institution navigates this system to achieve a compliant yet private outcome, let's examine a typical user flow:

As this user flow illustrates, the DUSK protocol acts as a context-aware financial router. It intelligently directs actions down the appropriate path—automatically engaging on-chain compliance primitives for regulated assets or executing pure privacy for private transfers—all while preserving a verifiable audit trail for authorized parties.

Compliance-By-Design Infrastructure: Through their Confidential Security Contract (XSC) standard and Zedger transaction model, DUSK bakes regulatory compliance directly into tokenized assets. This means securities can automatically enforce transfer restrictions, eligibility checks, and reporting requirements without exposing unnecessary personal data.

Selective Auditability: Perhaps most innovatively, DUSK enables "privacy by default, auditability when required.". Regulators and authorized parties can verify compliance through cryptographic attestations without viewing the actual transaction data. This solves the critical dilemma financial institutions face: how to use blockchain's efficiencies while maintaining client confidentiality and regulatory compliance.

Real-World Applications: Where Theory Meets Practice

Security Token Revolution: DUSK is specifically designed for regulated financial assets. Their partnership with NPEX, a holder of a Multilateral Trading Facility license, has already enabled €200-300M in tokenized securities trading on their infrastructure. This moves real-world assets onto blockchain with the privacy assurances institutions require.

SME Capital Access: Traditional fundraising mechanisms like IPOs are prohibitively expensive for smaller companies. DUSK's compliant tokenization dramatically lowers these barriers while maintaining necessary investor protections. This could unlock capital for the "long tail" of businesses currently excluded from traditional finance.

Cross-Chain Compatibility: The January 2026 integration of Chainlink's Cross-Chain Interoperability Protocol (CCIP) enables tokenized assets on DUSK to interact securely with Ethereum, Avalanche, and other chains. This addresses one of the biggest challenges in RWA tokenization—**liquidity fragmentation** across different ecosystems.

Building Trust Through Education and Community

DUSK understands that technology alone isn't enough. They're actively building understanding through:

The Leading Privacy Alliance: As a founding member, they're helping shape industry conversations about privacy's role in Web3. This consortium approach recognizes that no single project can shift industry standards alone.

Developer Empowerment: Through programs like Helios, DUSK funds developers building tools and dApps on their network, recognizing that ecosystem growth requires empowering others.

Transparent Communication: Despite their focus on transactional privacy, DUSK maintains transparent communication about their technology, roadmap, and philosophy—demonstrating that operational transparency and transactional privacy can coexist.

The Road Ahead: Mainnet Momentum and Beyond

DUSK's mainnet launched in January 2025, and one year later, the network is demonstrating real adoption. The 2026 roadmap includes enhancing their Ethereum-compatible DuskEVM, launching DuskPay for private payments, and expanding their cross-chain capabilities.

What makes DUSK particularly relevant now is the convergence of regulatory clarity and market readiness. With the EU's MiCA regulations providing a compliance framework and institutions increasingly exploring tokenization, DUSK's privacy-preserving, compliance-focused approach addresses exactly what traditional finance needs to move assets on-chain.

The Bigger Picture: Privacy as an Enabler, Not an Obstacle

The most profound insight from DUSK's approach is that privacy enables better transparency. When parties aren't forced to expose sensitive information, they're more willing to participate in transparent systems. When compliance is automated and privacy-preserving, regulators get better data with less overhead. This creates a virtuous cycle where more participation improves the system for everyone.

DUSK represents a maturation in blockchain thinking—from "transparency at all costs" to "appropriate transparency with necessary privacy." They're proving that we don't have to choose between blockchain's efficiency gains and financial privacy. We can have both.

The evolution of privacy in blockchain raises crucial questions about how we balance innovation with protection. Do you believe privacy-focused chains like DUSK represent the inevitable future of institutional blockchain adoption, or will transparent chains find ways to address these privacy concerns through other means? Share your perspective below.

@Dusk #Dusk #dusk $DUSK

DUSK
DUSK
0.1726
+7.07%

#Web3Education #CryptoEducation #ArifAlpha