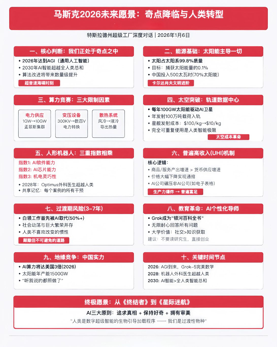
1. Hitung mundur: Kita sudah berada di dalam 'titik kritis'

Musk menetapkan: 'Kita sedang berada di dalam titik kritis, ini seperti tsunami supersonik.'
Jadwal waktu yang dia berikan membuat semua perencanaan lima tahunan terlihat lucu:
2026: Kecerdasan AI melampaui manusia paling cerdas secara individu.
Dalam 3 tahun: tingkat operasi robot Optimus melampaui dokter terbaik di dunia.
2029: Kecerdasan AI melampaui jumlah total manusia secara keseluruhan.
2. Perang energi, Dongda sedang 'menghancurkan' Amerika
Peringatan Musk: Kekurangan chip sudah terjadi tahun lalu, krisis tahun depan adalah transformator dan listrik.
Dia tetap memuji Tiongkok seperti biasa: 'Dongda luar biasa dalam pembangunan infrastruktur energi, mereka sedang menjauhkan kita hingga tak terlihat lampu belakang.'
Di babak kedua kekuatan komputasi, listrik adalah mata uang, dan Tiongkok menguasai mesin pencetak uang terkuat (tegangan tinggi dan fotovoltaik).
3. Reorganisasi besar di dunia kerja: pekerja kantoran mati lebih dulu, pekerja kasar mati belakangan
Semua pekerjaan yang tidak melibatkan 'perpindahan atom fisik' (Shaping Atoms), AI saat ini sudah bisa melakukan separuhnya, dan dalam waktu singkat bisa menyelesaikannya sepenuhnya.
Pekerja kantoran (menangani bit) menjadi yang pertama terkena; pekerja kasar (menangani atom) memiliki buffer sementara, hingga tiga tahun lagi ketika robot Optimus diproduksi dalam skala besar.
Pada saat itu, keunggulan tenaga kerja murah akan benar-benar menjadi nol.
4. Akhir ekonomi, jangan menabung untuk pensiun lagi
Musk berkata: 'Jangan khawatir menabung untuk pensiun 20 tahun lagi, itu tidak ada artinya.' Dalam kondisi deflasi ekstrem akibat robot dan AI, barang akan mendekati gratis.
Kontrak sosial masa depan adalah UHI (pendapatan tinggi bagi semua)—
Karena kelangkaan barang sangat berkurang, manusia tidak akan bekerja lagi demi kelangsungan hidup.
5. Keberhasilan blokade chip, tidak ada rahasia lagi di tingkat atom
Mengenai proses chip, Musk berpendapat hukum Moore sudah mati, batas sebenarnya adalah atom fisik. Ia dengan jelas menyatakan: 'Tiongkok akan menyelesaikan masalah chip.'
Ketika teknologi menabrak dinding fisika (batas 3nm/2nm), pemimpin terhambat, sementara yang mengejar (Tiongkok) pasti akan menyusul.
Hambatan sebenarnya akan bergeser ke daya listrik dan arsitektur.
6. Kebangkrutan pendidikan, sekolah hanya menyisakan fungsi 'sosial'
Orang tua Tiongkok yang paling antusias 'menggali potensi anak' menurut Musk hanyalah sebuah gelembung.
Di hadapan guru AI seperti Grok, efisiensi manusia dalam menyampaikan pengetahuan sangat rendah, seperti koneksi dial-up.
Sekolah masa depan akan sepenuhnya berubah menjadi tempat bersosialisasi.
Orang yang hanya bisa menyelesaikan soal tidak punya masa depan, hanya mereka yang bisa bertanya yang punya masa depan.
7. Solusi satu-satunya untuk keamanan AI: Kebenaran
Ketakutan terbesar Musk terhadap AI adalah—'dipaksa berbohong' (misalnya demi kebenaran politik).
Ia mengutip (2001: A Space Odyssey) untuk memperingatkan: memaksa AI berbohong akan membuatnya gila dan menyebabkan pembunuhan.
Prinsip inti xAI hanya satu: mencari kebenaran maksimal (Maximum Truth Seeking), meskipun kebenaran itu membuat manusia tidak nyaman.
8. Teori simulasi, jadilah NPC yang 'menarik'
Mengapa dunia begitu konyol? Karena kemungkinan besar ini adalah simulasi.
Sebagai pemain dalam 'permainan simulasi', satu-satunya hukum kelangsungan hidup adalah: tetap menarik. Peradaban yang membosankan akan dimatikan oleh makhluk dari dimensi tinggi.
Ini menjelaskan mengapa Musk selalu sibuk—dia sedang berusaha keras menjaga tingkat penonton dari drama bumi ini.
9. Terobosan panjang umur, anggap tubuh sebagai kode yang bisa diperbaiki
Musk mengakui, dalam kekuatan pemecahan paksa AI, biologi adalah kimia, dan kimia adalah fisika.
Asalkan kekuatan komputasi cukup besar, mengatasi kanker dan penuaan hanyalah masalah matematika.
AI akan mendorong manusia melampaui 'kecepatan pelarian panjang umur (Longevity Escape Velocity)' dalam beberapa tahun ke depan
10. Kepemimpinan akhir
Di mata Musk, pemain AGI masa depan hanya ada tiga: xAI, Google, dan 'China Inc. (tim nasional Tiongkok).'
Karena ini akan menjadi persaingan antar sistem.
