Vanar Chain est un réseau blockchain axé sur la confidentialité, l'évolutivité et les transactions inter-chaînes efficaces, prenant en charge DeFi, NFTs et applications Web3.
Vanar Chain est un réseau blockchain axé sur la confidentialité, l'évolutivité et les transactions inter-chaînes efficaces, prenant en charge DeFi, NFTs et applications Web3.
À mesure que la technologie blockchain progresse, la demande pour des réseaux qui privilégient à la fois l'efficacité et l'impact environnemental augmente. Les utilisateurs et les développeurs souhaitent des plateformes capables de gérer des volumes de transactions élevés avec des frais et une consommation d'énergie minimaux. De nombreuses blockchains existantes ont du mal avec l'évolutivité et la durabilité, créant un vide sur le marché pour des solutions écologiques et performantes. Répondant à ces besoins, Vanar Chain vise à fournir une option rapide, peu coûteuse et soucieuse de l'environnement pour les applications décentralisées, se positionnant comme une blockchain de nouvelle génération conçue pour répondre aux exigences d'un avenir numérique durable.
Qu'est-ce que Vanar Chain (VANRY) ?
Vanar Chain, connu à l'origine sous le nom de Virtua, a subi une transformation significative pour se positionner comme une blockchain de couche 1 dédiée à l'industrie du divertissement. Ce changement a été annoncé le 15 novembre 2023, suite à l'approbation d'une proposition de création d'une nouvelle blockchain avec des coûts ultra-bas, un soutien aux microtransactions et un accent sur l'apport d'expériences Web3 au public mondial du secteur du divertissement. Pour marquer cette évolution, la marque a été rebaptisée « Vanar », reflétant sa vision améliorée et ses objectifs stratégiques pour l'adoption réelle à travers le divertissement et les jeux.
Cette transformation a été accompagnée par le lancement du testnet Vanar Vanguard, une phase essentielle qui a permis à Vanar de tester et de peaufiner rigoureusement son réseau, garantissant un écosystème robuste, sécurisé et évolutif. De plus, l'équipe de Vanar Chain a annoncé un échange de tokens en un contre un de $TVK à $VANRY, alignant son token avec la nouvelle identité et le nouveau focus de la plateforme. Pour chaque token $TVK détenu, les utilisateurs recevraient un montant équivalent de $VANRY, rationalisant la transition vers l'infrastructure blockchain redéfinie de Vanar.
Sous la direction des fondateurs Jawad Ashraf et Gary Bracey, Vanar Chain a continué d'élargir son écosystème, tirant parti de l'expérience étendue de l'équipe dans la technologie, le divertissement et les jeux. Avec son inclusion récente dans le programme Inception de NVIDIA et une approche dédiée à une technologie blockchain écologique et performante, Vanar Chain s'est positionnée comme un acteur important dans le paysage blockchain, prête à conduire une adoption massive au sein du secteur du divertissement.
Comment fonctionne Vanar Chain ? Architecture et Preuve de Réputation
L'architecture de Vanar Chain est conçue avec un accent particulier sur la vitesse, l'efficacité des coûts et la facilité d'intégration, optimisée pour une utilisation extensive dans les jeux, le divertissement et les applications interactives. Construite sur la base d'Ethereum, Vanar hérite de la base de code sécurisée et établie d'Ethereum tout en introduisant des personnalisations uniques pour répondre à ses objectifs de performance et favoriser une croissance durable. Au cœur du design de Vanar se trouve sa dépendance au cadre Go Ethereum (GETH) comme couche d'exécution principale, complétée par un mécanisme de consensus de Preuve d'Autorité (PoA) renforcé par la Preuve de Réputation (PoR). Cette approche en couches assure non seulement la stabilité et l'évolutivité, mais introduit également un processus d'élection des validateurs qui encourage une gouvernance transparente et inclusive.
L'engagement de la chaîne en faveur de la compatibilité s'étend à son alignement avec la Machine Virtuelle Ethereum (EVM), permettant aux développeurs habitués à l'écosystème d'Ethereum de passer sans effort. En reflétant les normes de l'EVM, Vanar exploite une communauté bien dotée et une vaste bibliothèque d'outils pour développeurs. Cette compatibilité offre à Vanar la flexibilité d'adopter des protocoles existants et de proposer un environnement familier pour les développeurs, accélérant ainsi l'intégration et l'intégration des projets déjà établis sur des blockchains basées sur l'EVM.
En décidant de créer une nouvelle chaîne de couche 1 plutôt que d'adopter des solutions d'évolutivité de couche 2 comme les rollups, Vanar privilégie le contrôle total sur la gouvernance du réseau, la sécurité et la personnalisation, permettant à la plateforme de répondre spécifiquement aux applications nécessitant des frais minimes et des vitesses de transaction élevées. Les rollups, bien qu'avantageux pour l'évolutivité générale, introduisent souvent des frais de transaction, pouvant impacter la vision de Vanar d'expériences utilisateur sans frais, sans couture pour les microtransactions à haute fréquence. De plus, posséder une blockchain de couche 1 permet à Vanar de concevoir son infrastructure pour soutenir des applications en temps réel sans dépendre de la couche de base d'Ethereum, une caractéristique essentielle pour les jeux, le divertissement et les applications interactives où la vitesse, le débit élevé des transactions et l'accessibilité des utilisateurs sont primordiales.

Source : vanarchain.com
Grâce à un audit minutieux et à une amélioration constante, Vanar s'assure que chaque personnalisation est conforme non seulement aux normes d'Ethereum mais aussi à son engagement envers des performances optimales et une accessibilité rapide. Chaque modification architecturale fait l'objet d'un examen approfondi, garantissant qu'elle soutient la mission de Vanar de fournir un écosystème robuste, évolutif et flexible pour des applications centrées sur le divertissement. L'infrastructure de Vanar est conçue pour soutenir une adoption généralisée en offrant une expérience utilisateur conviviale, des coûts minimaux et une vitesse - une base encore renforcée par le mécanisme de Preuve de Réputation, qui améliore la confiance et la stabilité à travers son réseau de validateurs.
Preuve de Réputation
La Preuve de Réputation (PoR) de Vanar Chain introduit une approche unique de la sécurité blockchain et de la sélection des validateurs qui est conçue pour l'adoption grand public. Contrairement aux mécanismes de consensus traditionnels comme la Preuve de Travail (PoW), qui repose sur la puissance de calcul, ou la Preuve de Participation (PoS), qui nécessite un engagement financier, la PoR met l'accent sur la crédibilité des validateurs. En permettant uniquement à des entités bien connues et réputées d'opérer en tant que nœuds validateurs, la PoR contribue à sécuriser le réseau tout en favorisant la confiance et la fiabilité. Ce système est central à l'objectif de Vanar de créer une infrastructure blockchain sûre et largement accessible.
La PoR détermine l'éligibilité à la validation en fonction de la reconnaissance de la marque d'un validateur et de sa réputation dans l'industrie. Ce modèle priorise les organisations ayant une présence significative dans les infrastructures Web2 ou Web3. En incluant des entités ayant un intérêt à maintenir leur réputation, Vanar atténue le risque d'activités frauduleuses, ces organisations étant moins susceptibles de nuire à leur marque par un comportement malveillant. De plus, cette transparence aide à dissuader les attaques Sybil, où une entité crée plusieurs fausses identités pour influencer de manière disproportionnée le réseau.
En plus de la validation basée sur la marque, la PoR encourage la transparence en rendant l'identité de chaque validateur publique. Les validateurs connus sont responsables devant la communauté, renforçant la sécurité globale du réseau. La Fondation Vanar gère initialement le processus d'intégration des validateurs, évaluant la réputation des validateurs potentiels selon des critères prédéfinis comme la position sur le marché, la transparence et les retours de la communauté. La Fondation attribue un score de réputation interne, continuellement surveillé pour garantir des performances soutenues et la conformité aux règles du réseau. Un comportement inapproprié ou des violations du réseau peuvent entraîner une réduction des privilèges ou une disqualification, créant un incitatif continu pour les validateurs à agir de manière responsable.
La PoR de Vanar intègre un modèle de preuve de participation déléguée (DPoS), permettant aux détenteurs de tokens de déléguer leurs tokens VANRY à des validateurs choisis. Ce processus de délégation permet une participation plus large, permettant aux parties prenantes de gagner des rendements tout en contribuant à la sécurité du réseau. En engageant des participants divers, le mécanisme de consensus de Vanar reste décentralisé, garantissant qu'aucune entité unique ne gagne un contrôle excessif.
Les validateurs sont récompensés en fonction de leurs scores de réputation, ceux détenant des scores plus élevés recevant de plus grandes incitations. Ce système de récompense forme une boucle de rétroaction positive, motivant les validateurs à maintenir et même à améliorer leur réputation. La PoR aligne ainsi les intérêts des validateurs avec la sécurité du réseau, conduisant à une gouvernance efficace où des entités qualifiées respectent des normes élevées, favorisant la confiance parmi les utilisateurs et les parties prenantes.
Le mécanisme de Preuve de Réputation, soutenu par la Preuve d'Autorité (PoA), renforce l'architecture de Vanar en intégrant des parties prenantes réputées en tant que validateurs. Cette approche à deux niveaux renforce la résilience du réseau, soutient une validation fiable et contribue à la durabilité à long terme de l'écosystème.
Cas d'utilisation de Vanar Chain
L'infrastructure de Vanar Chain est conçue pour répondre aux demandes uniques des secteurs qui nécessitent des solutions blockchain rapides, peu coûteuses et évolutives, en particulier celles impliquant de volumes de transactions élevés et un accent sur l'accessibilité des utilisateurs. Avec sa structure de couche 1 compatible avec Ethereum et son mécanisme de Preuve de Réputation (PoR) respectueux de l'environnement, Vanar Chain ouvre la porte à une variété de cas d'utilisation qui bénéficient de son écosystème sécurisé et adaptable.
Jeux et actifs virtuels : Les transactions à faible coût et le traitement à grande vitesse de Vanar Chain en font une plateforme idéale pour les jeux et les transactions d'actifs numériques. En permettant des microtransactions sans frais élevés, les développeurs de jeux peuvent intégrer facilement des éléments basés sur la blockchain, des marchés et des systèmes de récompenses, offrant aux joueurs une expérience en temps réel.
Finance décentralisée (DeFi) : Pour les applications DeFi, la compatibilité EVM de Vanar Chain permet aux développeurs d'exploiter des protocoles et des outils existants tout en profitant du débit de transaction élevé de Vanar. La plateforme soutient des échanges sécurisés et abordables, des prêts et d'autres services financiers, améliorant l'accessibilité et l'utilisabilité de la DeFi.
Divertissement et médias : L'infrastructure efficace de Vanar est également adaptée aux plateformes de distribution de contenu, permettant le partage sécurisé et économique de médias numériques tels que la musique, les vidéos et l'art. La vérification blockchain garantit l'authenticité du contenu, tandis que les faibles coûts de transaction soutiennent les micropaiements pour les créateurs.
Gestion de la chaîne d'approvisionnement : L'infrastructure robuste, sécurisée et évolutive de Vanar permet un suivi en temps réel des biens et des matériaux à travers la chaîne d'approvisionnement. Sa transparence et son immutabilité garantissent une tenue de dossiers fiable, renforçant la confiance et la collaboration entre les parties prenantes, en particulier dans la logistique mondiale et la gestion des stocks.
Chacun de ces cas d'utilisation met en évidence la capacité de Vanar Chain à soutenir l'adoption grand public à travers divers secteurs.
Principales caractéristiques de Vanar Chain
Vanar Chain est conçu avec des fonctionnalités avancées, axées sur la communauté, qui favorisent l'innovation, la durabilité et des opérations blockchain efficaces. Voici les caractéristiques clés qui positionnent Vanar comme un leader dans l'espace blockchain.
La Fondation Vanar
La Fondation Vanar est l'entité dirigeante de Vanar Chain, supervisant son développement, sa gouvernance et sa durabilité. Cette organisation définit et applique des protocoles, des mécanismes de consensus et des normes de gouvernance, garantissant que Vanar fonctionne de manière équitable et transparente. Avec des responsabilités s'étendant à l'engagement communautaire, aux partenariats stratégiques et aux services de soutien, la Fondation promeut également la conscience environnementale en exigeant une énergie verte pour tous les validateurs et participants de l'écosystème. En soutenant les projets de l'écosystème par le financement, les conseils et les ressources, la Fondation Vanar joue un rôle essentiel dans l'avancement de la vision et de l'impact de la plateforme.
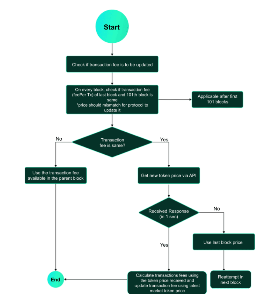
Frais fixes
Vanar Chain utilise un modèle de frais fixes pour le traitement des transactions, garantissant des coûts prévisibles pour tous les utilisateurs. Cette structure fixe facilite la budgétisation pour les projets, prévient les pics de frais pendant les périodes de forte demande et soutient la transparence à travers le réseau. Le modèle Premier arrivé, premier servi (FIFO) évite la priorisation des transactions basées sur les frais, offrant un accès équitable à tous les participants. Ce modèle permet aux projets de planifier l'allocation des ressources avec précision, encourageant l'évolutivité et des performances fiables, même en période de forte affluence, renforçant la confiance dans la stabilité et l'efficacité des coûts de l'écosystème.

Source : livre blanc de vanarchain
Chaîne verte
Vanar Chain défend des pratiques blockchain durables en intégrant des solutions énergétiques vertes, y compris un partenariat avec l'infrastructure écologique de Google. Cette collaboration minimise l'empreinte carbone du réseau, tirant parti des énergies renouvelables comme le solaire, l'éolien et l'hydroélectricité pour garantir des opérations écoénergétiques. L'engagement de Vanar envers l'énergie verte représente son dévouement à l'innovation technologique et à la gestion environnementale, positionnant la blockchain comme un modèle pour des opérations respectueuses de l'environnement. Cet accent sur la durabilité s'aligne avec une préoccupation mondiale croissante pour la réduction des émissions de carbone dans l'industrie technologique.
Compatibilité EVM améliorée
La compatibilité complète de la Machine Virtuelle Ethereum (EVM) de Vanar Chain simplifie l'intégration pour les projets déjà construits sur Ethereum. Cette fonctionnalité permet aux développeurs de porter facilement leurs applications vers Vanar sans modifications de code étendues, bénéficiant des transactions rapides et des faibles frais de Vanar. En s'alignant avec l'écosystème EVM, Vanar Chain devient une plateforme flexible pour les développeurs, favorisant une gamme riche et diversifiée d'applications décentralisées et améliorant l'interopérabilité au sein de la communauté blockchain plus large. Cette compatibilité garantit une expérience développeur fluide et enrichit le paysage blockchain avec un potentiel collaboratif.
Ces fonctionnalités fondamentales font de Vanar Chain une solution complète pour les développeurs et les utilisateurs à la recherche d'une plateforme blockchain efficace, durable et polyvalente.
Produits de Vanar Chain
Vanar Chain propose une gamme de produits conçus pour répondre aux demandes numériques modernes dans divers secteurs avec des solutions innovantes, durables et conviviales.
Vanar ECO
Vanar ECO est une fonctionnalité blockchain axée sur la transparence énergétique et la durabilité, attirant les marques ayant des engagements environnementaux. Cet outil fournit des analyses en temps réel sur la consommation d'énergie, permettant aux utilisateurs et aux entreprises de faire des choix éco-responsables. Il comprend un apprentissage machine avancé pour des analyses prédictives, essentiel pour prévoir les émissions et fixer des objectifs de carbone futurs. Avec cette fonctionnalité, les entreprises peuvent atteindre la conformité réglementaire en respectant les normes environnementales dans différentes juridictions. Vanar ECO permet également aux marques de mesurer les émissions de la chaîne d'approvisionnement, s'alignant sur les valeurs des générations plus jeunes, éco-conscientes, qui recherchent des pratiques respectueuses de l'environnement. Source : vanarchain.com

Vanar Gaming
Les outils de jeu de Vanar Chain permettent aux développeurs de tirer parti de la blockchain pour une expérience de jeu sans couture. Son système de micropaiement permet des transactions rapides et peu coûteuses idéales pour les achats in-game, rendant les NFT et DLC accessibles sans frais élevés. Les outils de marché d'actifs numériques de Vanar permettent aux développeurs de créer des écosystèmes pour acheter, vendre et échanger des objets en jeu. L'API de jeu prend en charge des moteurs populaires comme Unreal et Unity, facilitant l'intégration facile de la blockchain. Avec des modules de gamification, des portefeuilles sociaux et un soutien au métavers, Vanar améliore l'engagement des joueurs et permet des expériences de jeu immersives, tandis que le minting multichaîne garantit l'interopérabilité pour des actifs numériques divers.

Source : vanarchain.com
Vanar AI
Vanar AI représente l'engagement de Vanar à intégrer l'intelligence artificielle pour un Web3 plus intelligent. Dans le jeu, l'IA générative crée des personnages et des environnements 3D dynamiques, tandis que les agents IA interactifs fournissent des expériences numériques personnalisées. Dans le commerce électronique, l'IA stimule la personnalisation de contenu, adaptant l'engagement client aux préférences individuelles. L'intelligence avatar de Vanar transforme les PNJ en personas réactifs, enrichissant les expériences numériques. Avec une détection de fraude à la pointe, la vérification d'identité et des protocoles KYC, Vanar AI renforce la sécurité. Les outils DApp de Vanar rationalisent davantage le développement, accélérant la préparation du marché des applications blockchain grâce à des outils améliorés par l'IA.

Source : vanarchain.com
Vanar AI dans le contenu et le commerce électronique
Vanar AI révolutionne la création de contenu et le commerce électronique, exploitant la personnalisation basée sur les données pour engager les utilisateurs avec des expériences personnalisées. Grâce à des recommandations intelligentes, Vanar AI aligne les produits, les jeux et le contenu numérique avec les goûts et les activités uniques des utilisateurs. Cette approche bénéficie aux entreprises en augmentant la fidélisation des clients et en améliorant la satisfaction des utilisateurs grâce à des interactions pertinentes et ciblées. Pour les artistes, les créateurs et les marques, Vanar AI fournit un contenu adapté qui s'aligne sur les tendances des consommateurs, maximisant la visibilité et la portée de la marque. Cette utilisation innovante de l'IA consolide la position de Vanar à l'intersection de la blockchain, de la créativité et de la technologie.
Écosystème Vanar
L'écosystème de Vanar Chain s'élargit rapidement grâce à des collaborations stratégiques qui renforcent sa position dans la blockchain, les jeux, la finance et la sécurité, rassemblant certains des acteurs les plus influents de l'industrie.
NVIDIA
En tant que leader en technologie IA et graphique, NVIDIA améliore l'écosystème de Vanar en dotant les développeurs d'outils avancés et d'infrastructures critiques pour l'innovation dans l'IA, le métavers et le jeu. Cette collaboration offre à Vanar une puissance de calcul et des ressources sans précédent, permettant aux développeurs de créer des expériences numériques immersives et performantes. L'expertise de NVIDIA en apprentissage automatique et en graphisme ouvre de nouvelles avenues pour l'écosystème, positionnant Vanar comme un hub pour des applications de prochaine génération dans l'espace blockchain.
Jeux - Viva Games Studios
Viva Games Studios, connu pour son portefeuille robuste avec plus de 700 millions de téléchargements, rejoint Vanar pour élever les expériences de jeu. Avec des titres développés pour des géants de l'industrie comme Hasbro et Disney, et une portée massive auprès de 100 millions d'utilisateurs mobiles, Viva Games Studios intègre les capacités blockchain de Vanar pour établir de nouvelles normes pour les économies de jeu, l'engagement des utilisateurs et la propriété numérique. Ce partenariat renforce l'écosystème de jeu de Vanar et élargit son audience.
Finance - Emirates Digital Wallet (EDW)
Dans le secteur financier, Emirates Digital Wallet, détenu par 15 banques principales au Moyen-Orient, intègre la blockchain de Vanar pour une vitesse, une sécurité et une efficacité accrues. Servant plus de 13 millions de clients, la collaboration d'EDW avec Vanar reflète la demande croissante pour la blockchain dans la finance grand public, fournissant un cadre sécurisé et efficace pour les transactions numériques au sein de cette importante base d'utilisateurs.
Sécurité - Immunefi
Vanar s'associe à Immunefi, la principale plateforme de bug bounty dans le web3, pour assurer une sécurité de premier ordre à travers l'écosystème. Les programmes de bug bounty à enjeux élevés d'Immunefi et son vaste réseau de hackers protègent les actifs de Vanar, protégeant les blockchains, les NFT et les contrats intelligents. Connue pour ses temps de réponse rapides et son soutien exceptionnel, l'expertise d'Immunefi est essentielle pour maintenir l'intégrité et la sécurité de l'écosystème de Vanar.
Engagement communautaire - Galxe
Galxe, un acteur majeur dans la construction de communautés Web3, améliore l'écosystème de Vanar grâce à un système de récompenses sophistiqué. Les programmes de fidélité de Galxe, utilisés par plus de 14 millions d'utilisateurs, offrent des récompenses comme des NFT et des points de fidélité pour augmenter l'engagement des utilisateurs. En soutenant la fidélité et l'interaction communautaire, Galxe joue un rôle crucial dans la promotion d'une communauté Web3 connectée et active au sein de Vanar.
Ces partenariats ne représentent qu'une fraction des collaborations de Vanar, mettant en avant sa large portée et son engagement envers l'innovation à travers les industries.
\u003ct-194/\u003e\u003ct-195/\u003e\u003ct-196/\u003e\u003cm-197/\u003e\u003cc-198/\u003e


