Most people don’t think about compliance until it slows them down. You just want to open an account, access a service or move money and suddenly you’re uploading documents, waiting for approvals and answering questions that feel way more invasive than they should be.
Behind that frustration sit three familiar rules: Know-Your-Customer, Anti–Money Laundering and Counter Terrorism Financing. These rules exist for good reasons. They help prevent fraud, identity theft, money laundering and worse. I’m not against regulation at all. In fact, some level of oversight is absolutely necessary.
But the way we handle compliance today? That’s where things fall apart.
Compliance Isn’t the Problem, The Process Is
From my point of view, compliance didn’t become painful because the rules got stricter. It became painful because the systems managing those rules are outdated, inefficient and obsessed with collecting raw personal data.
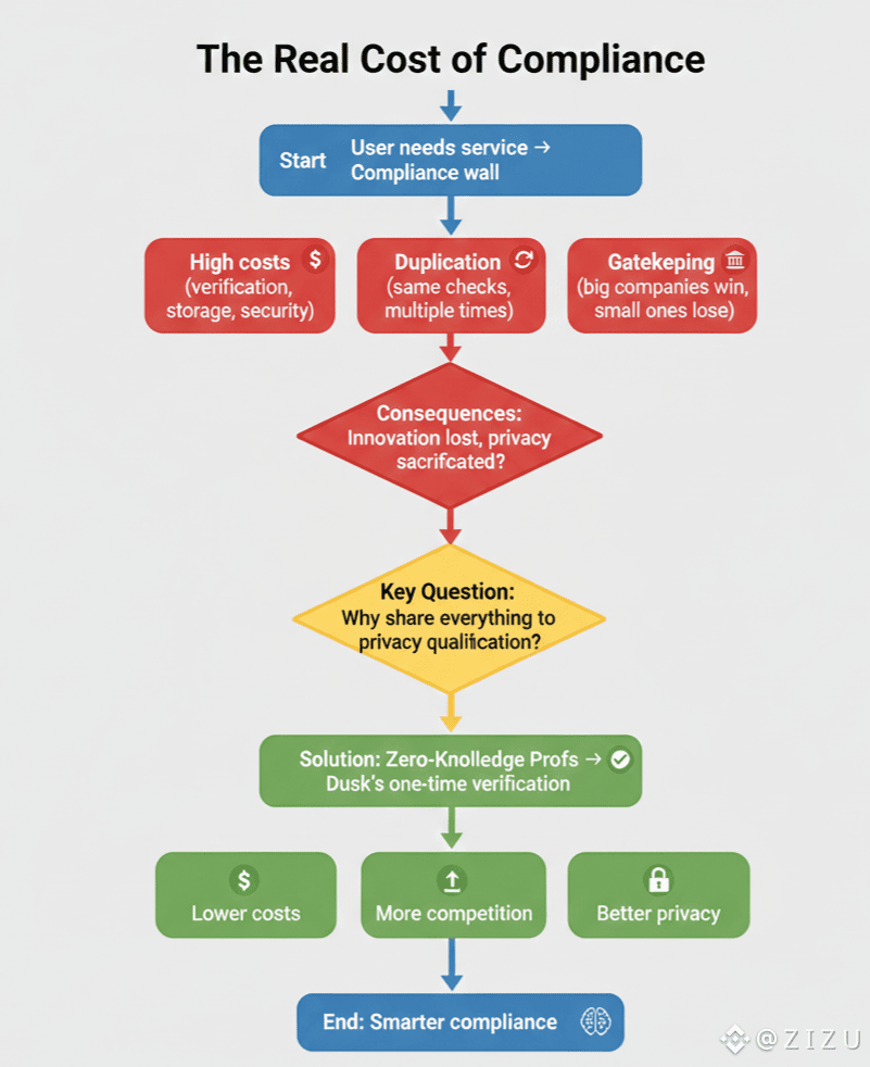
Verifying someone’s identity costs real money. Multiply that by thousands or millions of users and compliance quietly becomes one of the biggest expenses a company has. And that’s just the beginning. Once data is collected, it has to be stored, protected, updated, audited and defended from hacks. That alone can cost organizations tens of millions every year.
What really bothers me is the duplication. If you verify yourself with one institution and then another, both of them run the same checks, store the same sensitive information, and take on the same risks. The work is repeated, the cost doubles and security doesn’t actually improve.
We’ve somehow convinced ourselves this is normal.
Big Players Survive, Small Ones Struggle
Large institutions can absorb these costs. Smaller companies can’t. That’s why compliance has become a quiet gatekeeper, deciding who gets to build and who doesn’t.
I’ve seen how this forces smaller players into extreme caution. They reject users who look even slightly complicated, people with international backgrounds, multiple accounts, or non-traditional income. Not because those people are dangerous but because dealing with them is expensive.
That’s not safety. That’s convenience disguised as risk management.
The Price of Getting It Wrong
Failing to comply is even worse. Fines reach into the billions, reputations get destroyed and some companies never recover. Big institutions may treat this as a cost of doing business. Smaller ones don’t get that luxury.
The result? Even more centralization. Fewer choices. Less competition. And a system that rewards size over creativity.
The Costs We Never Measure
Some of the biggest losses don’t show up on balance sheets. Users abandon sign-ups because they’re tired of uploading documents. Startups never launch because compliance costs kill the idea before it’s born. Entire innovations never exist because the barrier to entry is just too high.
We all lose. Users give up privacy. Businesses burn resources. Innovation slows down.
And the frustrating part? None of this is unavoidable.
What If We Stopped Sharing Everything?
Here’s the simple question that changed my thinking: why do institutions need to know everything about you when they usually just need to know if you qualify?
If a service needs to know you meet a requirement, why expose your full financial history, identity details or personal records?
This is where zero-knowledge proofs flip the entire model. Instead of revealing data, you prove a fact. You prove that you qualify, without exposing anything extra. No oversharing. No permanent data trails.
From my perspective, this is common sense finally meeting cryptography.
A One-Time Verification World
Dusk takes this idea and builds an identity layer around it. You verify once. After that, institutions can check whether you meet their criteria without ever touching your sensitive data.
There’s no giant database full of personal information waiting to be breached. There’s no reason to repeat the same checks over and over. Users stay in control and companies stop carrying unnecessary risk.
What stands out to me is how realistic this approach is. It doesn’t fight regulation. It doesn’t pretend compliance shouldn’t exist. It just makes compliance smarter.
If this model becomes the norm, everything changes. Costs go down. Entry barriers drop. Smaller companies can finally compete. Users stop feeling like products. Innovation gets breathing room again.
Trust stops being something we manage with paperwork and databases and becomes something we prove mathematically.
To me, that’s the real promise here. Not hype. Not buzzwords. Just a better way to handle something we all agree is necessary but are clearly doing wrong.
And honestly? It feels overdue.


