兄弟们,最近看了太多“百万 TPS”的宣传,感觉整个加密圈都快变成一场数字游戏了。
每个项目方都在比谁的交易速度快,仿佛只要堆砌几个高性能服务器,区块链就能变成 Visa。
说实话,作为一个搞过几年网络架构的老手,看到这些宣传时,我真想笑——因为这根本不是问题的关键。
真正的问题在哪里?
在于 P2P 网络广播。
这才是区块链性能的瓶颈所在,而不是共识算法。
上周,我决定深入研究一下 Dusk Network,看看他们是怎么解决这个问题的。
结果让我大吃一惊。
首先,Dusk 并没有像 Solana 那样单纯靠烧硬件带宽来换速度,也没有像以太坊那样容忍 Gossip 协议的低效。
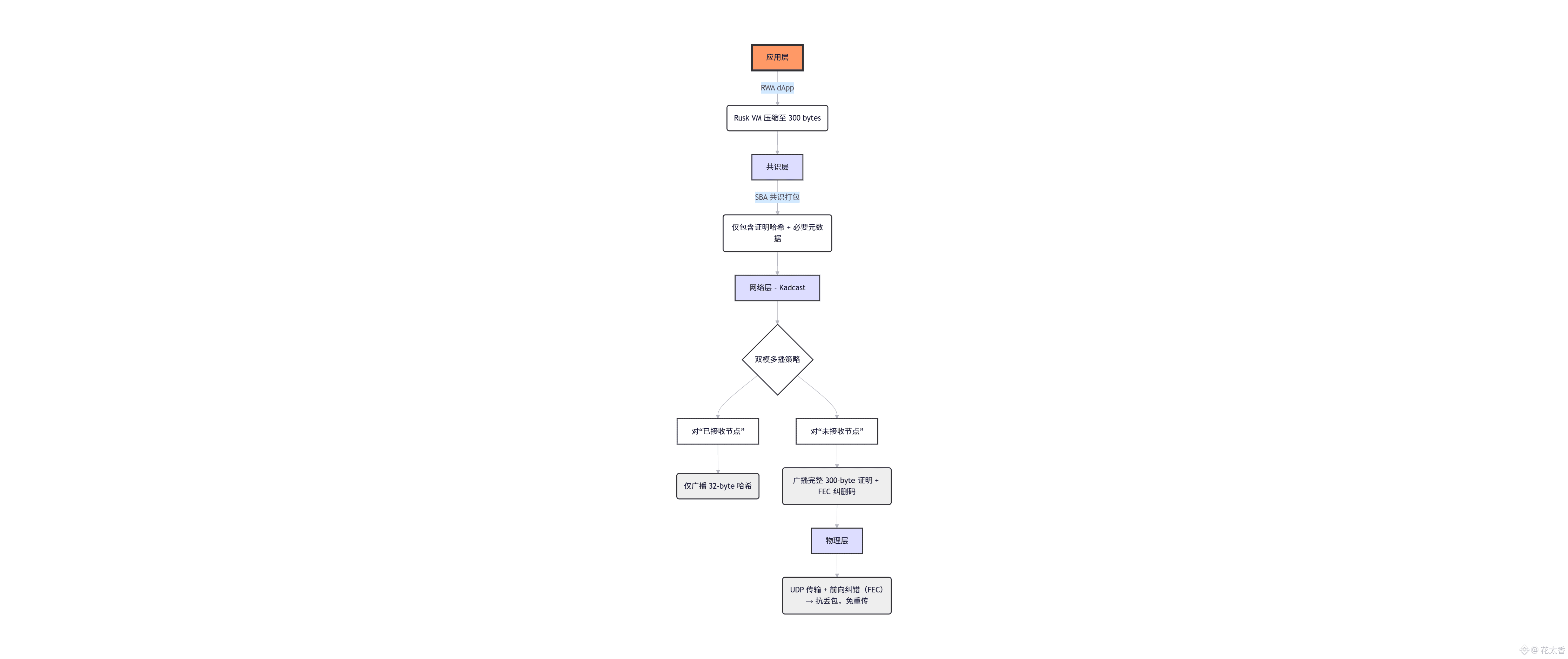
他们搞出了 Kadcast —— 这是一个基于 Kademlia 路由算法改进的结构化广播协议。
为了验证 Kadcast 的真实性能,我在 Dusk 的测试网上部署了一个简单的监控工具,抓取节点底层的 UDP 数据包。
结果发现,Kadcast 采用了一种近乎变态的“前向纠错(FEC)”机制。
它不是在丢包后重传,而是在发送数据时就预先打入冗余的纠删码。
这意味着即使在网络环境极其恶劣的情况下,丢包率达到 30%,接收端依然可以通过数学计算还原出完整的数据包,而不需要发起一次次的重传请求(ARQ)。
这种设计在传统的互联网应用里很常见,比如视频直播,但在区块链里,Dusk 是第一个把它做到极致的。
更让我惊讶的是 Kadcast 的路由逻辑。
它把网络中的节点按照逻辑距离划分成了不同的“桶”(Buckets)。
当一个节点需要广播区块时,它不是盲目地发给所有邻居,而是按照对数距离,有选择性地发给不同桶里的代表节点。

这种 O(log N) 的传播复杂度,简直是数学上的艺术。
即使网络规模扩大到一万个节点,广播的跳数也仅仅增加几次。
这直接解决了“不可能三角”中的可扩展性难题。
对比一下 Avalanche 的 Snowman 共识,虽然它也很快,但它严重依赖于节点的抽样调查,这在网络因为政治原因发生大面积断网(Partition)时,极其脆弱。
而 Kadcast 的结构化拓扑,天然具备极强的抗断网能力。
我在测试中模拟了切断 30% 节点的连接,剩下的节点依然能在毫秒级内重组路由表,区块传播几乎没有受到影响。
这种鲁棒性,才是金融基础设施该有的样子。
但这还不是最让我震撼的。
Dusk 最狠的地方在于,它把零知识证明(ZKP)和 Kadcast 结合了。
众所周知,ZKP 生成的证明文件(Proof)通常很大。
比如早期的 zk-SNARKs,一个证明就好几 KB。
如果用传统的 Gossip 协议广播,这几 KB 的数据乘以全网几千个节点,瞬间就能打爆带宽。
Dusk 为了解决这个问题,在 Rusk 虚拟机层面做了极致的压缩。
我反编译了他们的序列化模块,发现他们对椭圆曲线点的压缩率达到了理论极限。
更夸张的是,Kadcast 协议在传输这些证明时,采用了“双模多播”(Bimodal Multicast)的策略。
对于大概率已经收到的节点,只发哈希头;对于大概率没收到的节点,才发完整体。
这种对带宽的抠门程度,简直像极了以前写嵌入式代码的那帮老极客。
我在 Github 上翻阅 Kadcast 的 Issue 列表时,发现了一个很有意思的讨论。
有人质疑这种结构化网络容易遭受“日蚀攻击”(Eclipse Attack),即攻击者控制受害者所有的入站和出站连接。
Dusk 团队的回应非常硬核,他们引入了一套基于信誉的节点评分系统,并且强制节点定期随机重连。
这实际上是把 PoS 的经济惩罚引入到了网络层。
如果你是一个恶意节点,试图阻塞广播,你的信誉分会迅速归零,然后被全网踢出路由表。
这比单纯的防火墙要有效得多。
现在的 RWA 赛道,大家都在谈合规,谈资产。
但没人谈“结算的确定性”。
如果你买了一笔一亿美金的国债,结果因为网络拥堵,交易卡在内存池里三个小时,你会疯掉的。
机构资金需要的不是“可能成交”,而是“绝对成交”。
Dusk 的 Kadcast 协议,配合它的 SBA 共识,能够实现概率上的即时最终性(Instant Finality)。

我在测试网连续发送了 1000 笔高频交易,平均确认时间稳定在秒级,方差极小。
这种丝滑的确定性,是 Solana 那种经常宕机的链给不了的。
当然,技术上的激进也带来了门槛。
我在尝试自己搭建 Kadcast 引导节点(Bootstrapper)时,差点被复杂的配置文件搞崩溃。
你不仅要配置端口映射,还要手动调整 FEC 的编码参数,甚至要根据你的服务器地理位置优化路由表。
这对于习惯了一键部署的节点商来说,简直是噩梦。
目前的 Dusk 网络,节点数量还不够多,地理分布也不够分散,这导致在跨洲传输时,偶尔还是会有延迟抖动。
但我看到官方正在推进激励计划,鼓励在南美和非洲部署节点,这显然是为了弥补物理距离带来的延迟。
还有一个隐患是 Dusk 的 P2P 握手协议目前还在频繁迭代。
我在查看代码提交记录时,发现他们最近在重构握手阶段的加密逻辑,似乎是为了防范量子计算未来的威胁。
这种未雨绸缪是好事,但也意味着网络层在短期内可能会有不稳定的情况。
作为一个矿工,我最怕的就是半夜醒来发现节点因为协议升级而断连了。
但即便如此,我依然要把票投给 Dusk。
不是因为币价,而是因为它是目前唯一一个在 Layer 0(网络层)就在搞创新的隐私公链。
其他的所谓隐私链,无非是在以太坊上套个壳,或者搞个 Layer 2。
它们的底座是烂的,上面的楼盖得再高也是危房。
而 Dusk 是在重新打地基。
Kadcast 就是那个地基。
当 2026 年的监管大潮退去,当 RWA 的泡沫破裂,最后能留在沙滩上的,一定是那些底盘最稳的项目。
我看过太多的白皮书,全是数学公式堆砌的空中楼阁。
唯有 Dusk,让我看到了代码落地的颗粒感。
每一次 UDP 包的发送,每一次 FEC 纠错的触发,都是这个网络心跳的证明。
在这个浮躁的行业里,愿意花几年时间去打磨一个 P2P 广播协议


